Reshaping Brand Visibility
Make your brand understood by humans and AI
planeed is the SaaS platform for Semantic Brand Architecture.
Many focus on output.
We address the logic behind it.
Many improve content.
We structure meaning.
Many expand reach.
We build topic authority.



Visibility is not a question of optimization, it’s a question of architecture.
How Teams Use planeed
Designed for strategy-driven brands and modern communication teams.
#1
Choose a strategic theme (e.g. employer brand)
#2
Create a semantic entity within planeed
#3
Connect existing content and campaigns
#4
Measure structural authority growth
Digital communication has scaled.
Structure has not.
Search and AI Operate on Entities. Brands Still Operate on Campaigns.
The missing layer in modern brand architecture
Semantic Architecture =
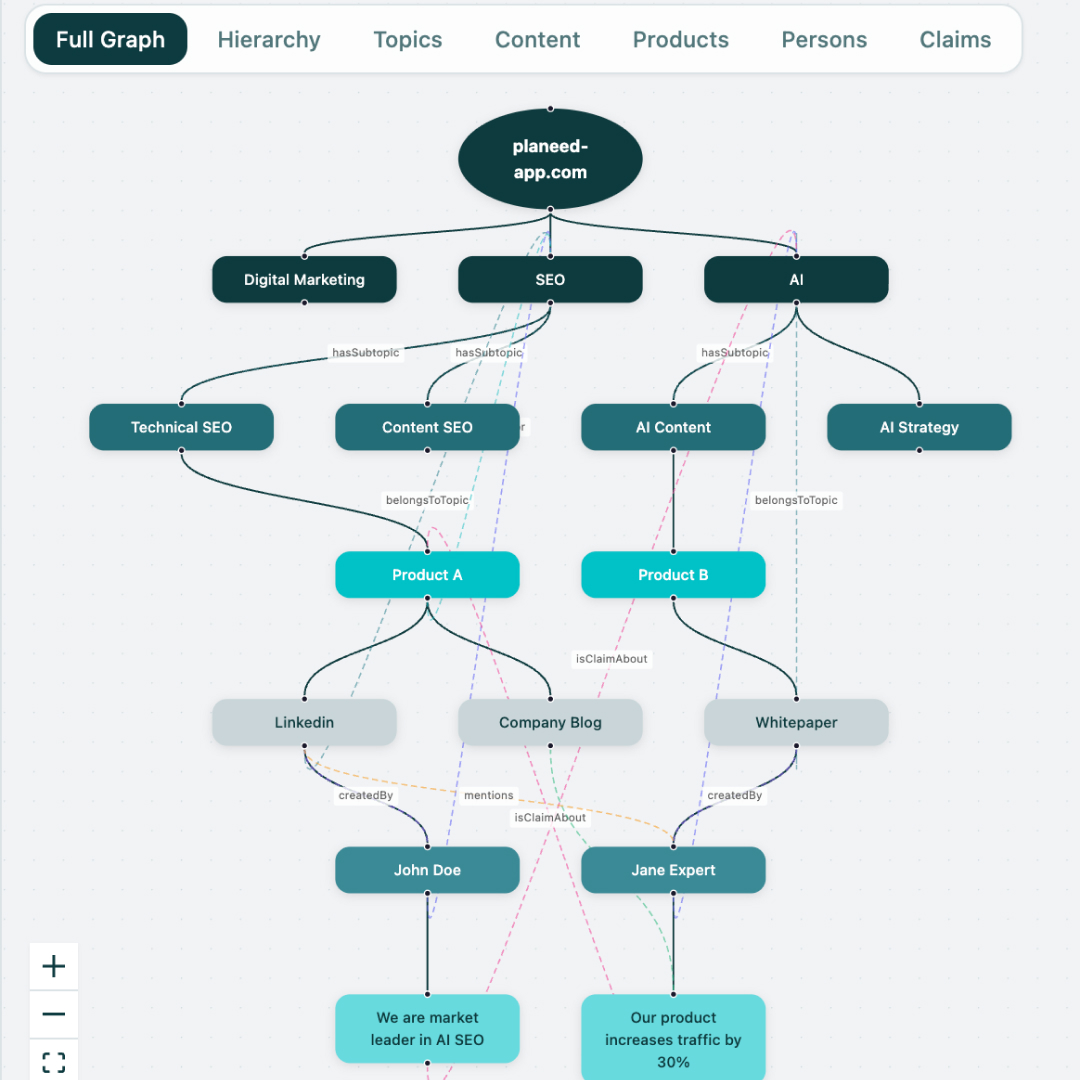
planeed is a SaaS platform that adds a semantic architecture layer to your brand communication.
It does not replace channels.
It standardizes how they connect.
Inside
planeed
In 3 steps, isolated content becomes a structured and measurable brand system.

#1 Define
Define the categories you want to own

#2 Connect
Every asset gets context and authority

#3 Scale
Claim your position in AI systems
Cases
A modern full-service marketing agency centralized its team-building content within a dedicated semantic node to strategically amplify its employer brand positioning.
A university structures sustainability initiatives into semantic nodes, enabling every campaign to strengthen long-term thematic authority.
A leading consumer brand consolidated its product content into a unified semantic node, significantly strengthening the product’s SEO performance and AI-driven discoverability.
From Content Volume to
Structured Authority
Our semantic brand architecture delivers:
Structural Architecture
Create a durable semantic backbone for your brand.
Signal Accumulation
Increase authority through coherence over time.
Cross-Channel Coherence
Align messaging across all touchpoints.
Data & Strategic Intelligence
Make structural brand performance measurable.
Compounding
Strategic Effects
When communication becomes structured, impact compounds:
- Brand coherence increases
- Cross-channel reinforcement improves
- Analytical clarity deepens
- Positioning sharpens
- Long-term authority strengthens
Search performance improves as a consequence.
AI-readiness emerges as a structural outcome.
How to get started
Step 1 — Strategic Onboarding
We define your first core entity together.
Step 2 — Platform Setup
We implement your semantic architecture.